Wykład 2:
Sygnały zegarowe

Mariusz Chilmon
m.chilmon@amw.gdynia.pl
uc.vmario.org

Układy asynchroniczne i synchroniczne

Układy asynchroniczne

Układy asynchroniczne

  • szybkie
  • energooszczędne
  • trudne w projektowaniu

Układy synchroniczne

Układy synchroniczne

  • wolniejsze
  • zużywają energię cały czas
  • łatwiejsze do zaprojektowania

Pierwszy asynchroniczny mikroprocesor

  • California Institute of Technology, Pasadena, 1988–1989
  • samoistnie dostosowuje szybkość do temperatury
  • samoistnie dostosowuje szybkość do napięcia zasilania
  • 4× mniej energii niż synchroniczny odpowiednik przy tej samej wydajności

Zasilanie bulwą

Intel RAPPID

  • Revolving Asynchronous Pentium® Processor Instruction Decoder
  • 1995–1999
  • 3× szybszy
  • 2× mniejsze zużycie energii
  • 5× dłuższy czas projektowania 💵💰🤑
  • trudne testowanie
  • pewne koncepcje wykorzystane w Pentium 4

Programowanie asynchroniczne

  • nie ma związku z układami asynchronicznymi
  • pozwala obsługiwać wiele zdarzeń o stosunkowo długim czasie wykonania bez blokowania programu

Źródła zegarowe

Oscylator RC

Oscylator RC

  • tani
  • mały (możliwy do wbudowania w układ scalony)
  • energooszczędny
  • niedokładny

Rezonator kwarcowy (XO/XTAL)

  • droższy
  • większy
  • zużywa więcej energii
  • bardzo dokładny (zwłaszcza VCXO, TCXO i OCXO)

Rezonatory kwarcowe

    VCXO
    Voltage-Controlled Crystal Oscillator
    TCXO
    Temperature-Compensated Crystal Oscillator
    OCXO
    Oven-Controlled Crystal Oscillator

Wzorzec rubidowy

  • nieludzko dokładny
  • bardzo drogi
  • zużywa dużo energii

Odbiornik GNSS (np. GPS) — 1PPS

  • bardzo dokładny
  • stosunkowo tani
  • ma średnie zapotrzebowanie na energię
  • dostarcza również czas rzeczywisty
  • wymaga sygnału z satelity

Przykładowe dokładności wzorców czasu

ŹródłoDokładnośćOdchyłka
RC±1%7h/miesiąc
XO±20ppm51s/miesiąc
OCXO±100ppb3s/rok
Rb±1,5ppb47ms/rok

Regulacja szybkości zegara

Szybki zegar \(\Rightarrow\) problem

  • duże zużycie energii
  • wydzielanie ciepła
  • wyższe napięcie zasilania
  • generowanie zakłóceń
  • zjawiska falowe
  • czas propagacji

Dzielnik częstotliwości — divider

  • najprościej podzielić częstotliwość przez $2^n$
  • możliwe jest uzyskanie podziału także przez $n$
  • nie ma możliwości zwiększenia częstotliwości
  • wymaga zewnętrznego źródła zegara

VCO

VCO — Voltage-Controlled Oscillator

  • sterowany napięciem generator RC
  • jest źródłem zegara, ale o niskiej dokładności

PLL — Phase-Locked Loop

Zalety PLL

  • mnoży częstotliwość wzorcową przez $n$
  • w połączeniu z dzielnikiem przez $m$ pozwala uzyskać współczynnik $\frac{n}{m}$
  • bardzo elastyczne rozwiązanie — must-have dla nowoczesnego mikrokontrolera

Wady PLL

  • skomplikowany obwód analogowo-cyfrowy
  • często stabilność uzyskuje tylko w pewnym zakresie częstotliwości wejściowej
  • uzyskanie stabilności zajmuje pewien czas i może być sygnalizowane w odpowiednim rejestrze

Kondycjonowanie i propagacja sygnału zegarowego

Podsystem zegarowy mikrokontrolera


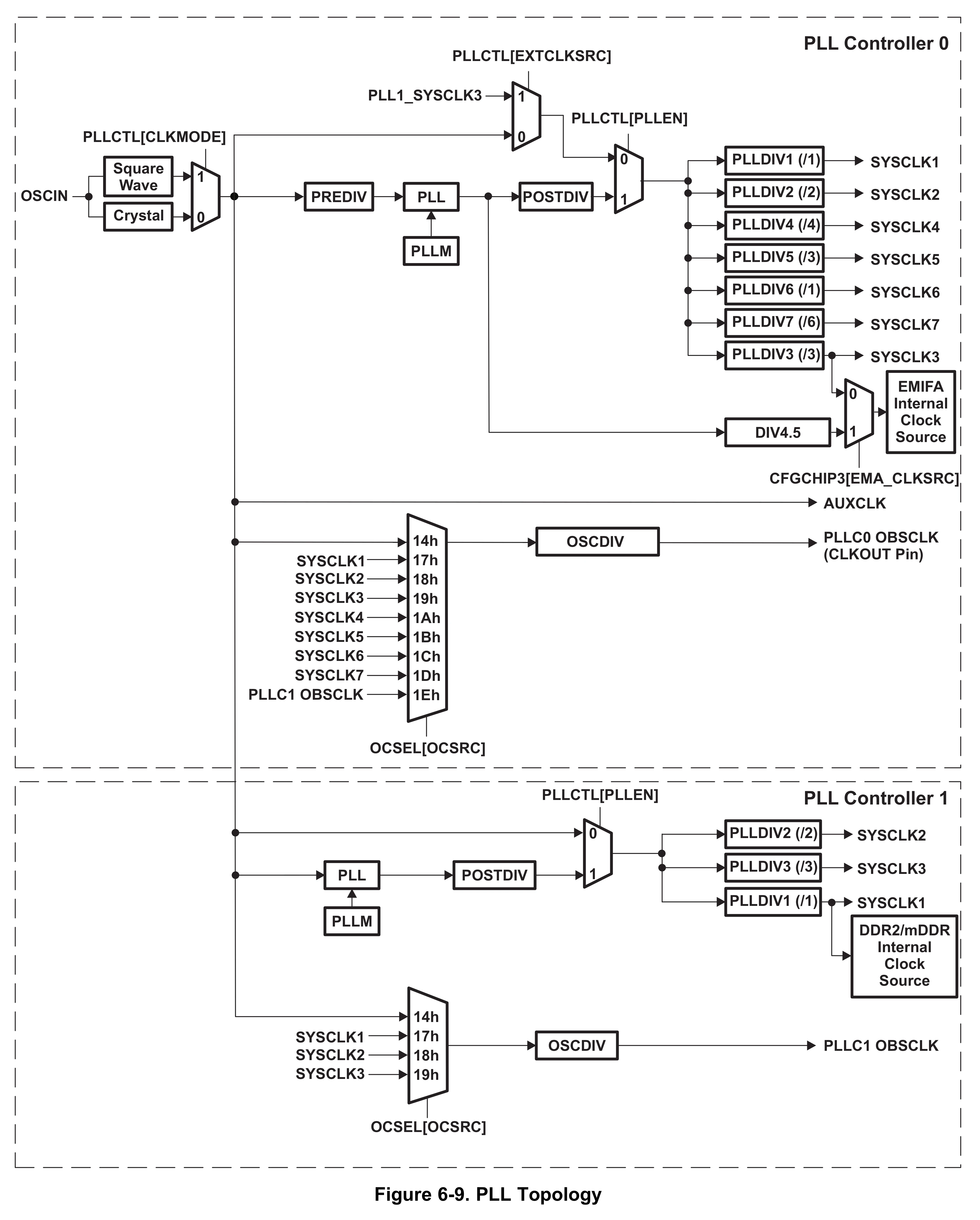
		int davinci_set_sysclk_rate(struct clk *clk, unsigned long rate)
		{
			unsigned v;
			struct pll_data *pll;
			unsigned long input;
			unsigned ratio = 0;

			/* If this is the PLL base clock, wrong function to call */
			if (clk->pll_data)
				return -EINVAL;

			/* There must be a parent... */
			if (WARN_ON(!clk->parent))
				return -EINVAL;

			/* ... the parent must be a PLL... */
			if (WARN_ON(!clk->parent->pll_data))
				return -EINVAL;

			/* ... and this clock must have a divider. */
			if (WARN_ON(!clk->div_reg))
				return -EINVAL;

			pll = clk->parent->pll_data;

			input = clk->parent->rate;

			/* If pre-PLL, source clock is before the multiplier and divider(s) */
			if (clk->flags & PRE_PLL)
				input = pll->input_rate;

			if (input > rate) {
				/*
				 * Can afford to provide an output little higher than requested
				 * only if maximum rate supported by hardware on this sysclk
				 * is known.
				 */
				if (clk->maxrate) {
					ratio = DIV_ROUND_CLOSEST(input, rate);
					if (input / ratio > clk->maxrate)
						ratio = 0;
				}

				if (ratio == 0)
					ratio = DIV_ROUND_UP(input, rate);

				ratio--;
			}

			if (ratio > pll->div_ratio_mask)
				return -EINVAL;

			do {
				v = __raw_readl(pll->base + PLLSTAT);
			} while (v & PLLSTAT_GOSTAT);

			v = __raw_readl(pll->base + clk->div_reg);
			v &= ~pll->div_ratio_mask;
			v |= ratio | PLLDIV_EN;
			__raw_writel(v, pll->base + clk->div_reg);

			v = __raw_readl(pll->base + PLLCMD);
			v |= PLLCMD_GOSET;
			__raw_writel(v, pll->base + PLLCMD);

			do {
				v = __raw_readl(pll->base + PLLSTAT);
			} while (v & PLLSTAT_GOSTAT);

			return 0;
		}
	

Propagacja zegara w systemie

Długość fali

\(\lambda = \frac{v}{f}\)
\(\lambda = \frac{v}{f} = \frac{3\cdot10^{8}\frac{\text{m}}{\text{s}}}{10\text{GHz}}\)
\(\lambda = \frac{v}{f} = \frac{3\cdot10^{8}\frac{\text{m}}{\text{s}}}{10\text{GHz}} = \frac{3\cdot10^{11}\frac{\text{mm}}{\text{s}}}{10\cdot10^9\frac{1}{\text{s}}}\)
\(\lambda = \frac{v}{f} = \frac{3\cdot10^{8}\frac{\text{m}}{\text{s}}}{10\text{GHz}} = \frac{3\cdot10^{11}\frac{\text{mm}}{\text{s}}}{10\cdot10^9\frac{1}{\text{s}}} = 30\text{mm}\)

Zegary czasu rzeczywistego

Przeznaczenie czasu rzeczywistego

  • wyświetlanie czasu użytkownikowi
  • logowanie zdarzeń
  • wykonywanie zaplanowanych zadań
  • komunikacja z innymi urządzeniami (np. TDMA)
  • licencjonowanie funkcjonalności

Dostarczenie czasu rzeczywistego

  • liczenie czasu w programie
  • RTC zintegrowany w mikrokontrolerze
  • RTC zewnętrzny
  • odbiornik GNSS (np. GPS)
  • NTP (Network Time Protocol)
  • DCF77 (50kW@77,5kHz — 2000km)
  • GSM
  • RDS (Radio Data System) — ±100ms
  • Bluetooth (sparowany telefon komórkowy)

Częstotliwość oscylatora

Dlaczego \(f = 32{,}768\text{kHz}\)?
\(t = \frac{32{,}768\text{kHz}}{2^{n}}\)
\(t = \frac{32{,}768\text{kHz}}{2^{15}}\)
\(t = \frac{32{,}768\text{kHz}}{2^{15}} = 1\text{s}\)